목차
이화전기(024810)은 어떤기업일까요?
이화전기(024810)은 1956년 설립되었으며 UPS(무정전 전원장치), 몰드변압기, 정류기, 전기공사, 태양광 발전 및 ESS(에너지저장시스템) 등의 제품을 생산하여 발전소, 대규모 시설단지, 산업전원 설비 등의 민간 분야와 철도, 지하철 등의 공공분야와 방산 분야에 납품하고 있습니다.

상승 이유
이화전기는 최근 계열사 지분 확대와 계열회사의 니켈 및 리튬 광물 자원 확보 진행중이라는 소식에 강한 상승을 보이고 있습니다. 또한 이아이디 CB전환 사채를 주식으로 대체하며 많은 시세차익과 악성CB물량 해소라는 일거양득의 결과를 얻고 있으며 지분확대와 영향력 강화로 2차 전지 소재주에 대한 사업 진출 기대감을 한껏 높히고 있습니다. 기술적으로도 기존 주력 사업인UPS를 SK에코플랜트와 특허 취득 및 프로젝트에 적용하는 등의 성과를 이뤄내기도 했습니다.
하지만 2차 전지 소재에 핵심인 니켈, 리튬 등의 가격이 최근 많이 하락하고 있으며 많은 기업들이 앞다퉈 광물자원 확보에 경쟁적으로 뛰어 들고 있으나 광물 자원 확보는 비용과 리스크 그리고 장기적인 노력으로 인한 결실이 필요한 분야이며 해당 국가와의 외교적인 문제와 환경 오염 등으로 인한 보이지 않는 리스크가 많이 있는 사업인 점은 투자하기 전에 꼭 체크해야 될 부분입니다.
니켈 전세계 시장 동향과 최대 생산 / 소비 국가 TOP5
니켈은 배터리 및 전자부품 그리고 다양한 산업 분야에서 활용되는 대표적인 비철금속류에 속합니다. 최근 전기차 수요 증가로 인해 니켈 가격이 상승하였다가 급락하면서 시세가 요동치는 모
richideabank.tistory.com
리튬 세계 시장 전망과 생산 1위 국가는?
2차 전지는 우리 생활속에 스마트폰, 노트북, 전동차, 에너지저장시스템(ESS) 등에 많이 사용되고 있으며 특히 전기차의 핵심 부품인 배터리에 대한 수요가 폭발적으로 증가하고 있습니다. 특히 2
richideabank.tistory.com
기업 매출 분석
| 2018/12 | 2019/12 | 2020/12 | 2021/12 | 2022/12 | |
| 매출액 | 1205억원 | 471억원 | 533억원 | 668억원 | 525억원 |
| 매출액 증가율 | -4.88% | -60.88% | 13.16% | 25.32% | -21.41% |
| 영업이익 | -52억원 | -78억원 | -37억원 | -30억원 | -29억원 |
| ROA | -25.01 | -30.42 | -7.8 | 8.84 | -22.86 |
| ROE | -43.41 | -61.99 | -10.45 | 12.19 | -34.57 |
주요 제품 및 서비스
| 사업부문 | 품목 | 용도 및 적용 분야 | 매출액 (백만원) |
비중 (%) |
| 전기기기제조 | 무정전 전원장치 (UPS) |
주요산업 전원. 발전기 대체용. 온라인 컴퓨터 전원. 통신제어설비. 의료기기. 검사시험설비 |
16,464 | 31.92 |
| 정류기 (RECT) |
지하철. 산업설비. 집진장치. 전기분해 도금용. 수처리용. |
5,958 | 11.55 | |
| 몰드변압기 | 지하철 전력용. 산업송배전용. 고층빌딩전력용. |
4,650 | 9.01 | |
| 주파수변환기 | 방산분야 | 6,731 | 13.05 | |
| 전원공급기 | 방산분야 | 2,664 | 5.17 | |
| 기타 | 보조부품 외 | 15,117 | 29.30 | |
| 계 | - | 51,587 | 100 |
무정전 전원장치란 정전이 발생할 경우 순간적으로 비상 전력을 공급하거나 안정적인 전압을 유지시키주는 장치입니다.UPS는 평시에 발전소로 부터 전기를 공급받아 충전 상태를 유지하며 정전시 비상전원용도로 전환하게 됩니다. 최근 태양광발전소에 적용하여 태양광으로 발전된 전기를 저장하는 ESS(에너지저장시스템)으로 많이 사용하며 스마트그리드 구축 사업과 UPS,ESS의 연계성이 강화되고 있는 상황입니다.
두산에너빌리티 최근 수주 현황
두산에너빌리티는 발전설비 및 담수설비, 주단조품, 건설, 건설 중장비 엔진 등을 영위하는 회사입니다. 두산에너빌리티의 기업 정보가 궁금하다면 아래 포스팅을 참조하세요! 두산에너빌리티
richideabank.tistory.com
대주주 현황
| 주주명 | 관계 | 소유주식수(1주 단위) | 지분율(%) |
| 이트론(주) | 최대주주 | 16,607,772 | 19.90 |
| 케이아이티(주) | 계열회사 | 1,750,000 | 2.09 |
| 소액주주 | - | 97,915,482 | 79.60 |
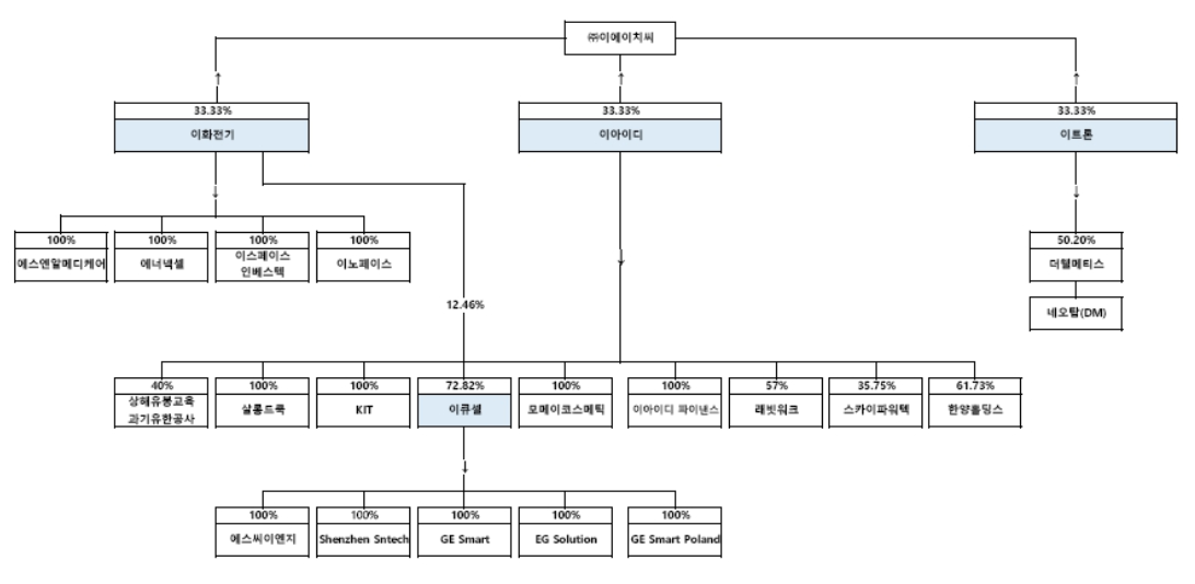
계열회사 계통도

배당내용
최근 5년간 배당이력 없음
연결대상회사 현황
| 회사명 | 주요사업 | 설립일 | 자산(단위:백만원) |
| 이스페이스인베스텍 | 경영컨설팅, 부동산 임대 및 투자 | 2020년 09월 | 54,012 |
| 에너넥셀 | 2차 전지 소재의 제조 및 판매 | 2022년 06월 | 9,062 |
| 에스엔알메디케어 | 반도체관련 도소매업 | 2018년 08월 | 1,712 |
| 이노페이스 | 반도체 / 태양광 분야 부품 소재 개발 및 판매 | 2016년 02월 | 17,329 |
종목 컨센서스
증권사 투자 의견 리포트 없음
차트


이화전기의 최근 급등세를 보면 무서울 정도로 상승하였는데요. 일봉과 주봉 차트 구간 모두 대량 거래를 동반한 엄청난 상승세를 보여주고 있습니다. 2차 전지 소재주 관련으로 분류되면서 관련 종목들이 급등하고 있는 상황이지만 아직 제대로된 실체나 가시적인 성과를 보여주고 있는 업체는 많지 않기 때문에 신중한 접근이 필요한 시점입니다.
종목 관련 뉴스 헤드라인
이화전기 주가 강세,SK에코플랜트와 UPS특허 취득 (2023년3월27일)
이화전기공업 "계열사 이아이디 주식 250억원에 추가취득" (2023년 4월 11일)
2차전지 훈풍 '이화전기그룹', 골칫거리 CB 처분했다 (2023년 4월 12일)
↑↑↑ 관련 뉴스는 링크를 통해 기사 내용을 확인해 볼 수 있습니다 ↑↑↑
함께 보면 좋은 종목정보
이아이디 주가 전망 및 상승 호재 관련 뉴스 정보
목차 이아이디(093230)은 어떤기업일까요? 이아이디(093230)는 2001년 03월에 설립되어 유류도소매업을 중심으로 2차전지 활물질설비 물류제어 장치를 설비 업체에 공급중이며 디스플레이 및 반도체
richideabank.tistory.com
이브이첨단소재 기업 정보 및 주가 전망
이브이첨단소재는 2004년 설립되어 연성회로기판(FPCB)의 제조 및 판매를 주요사업으로 하고 있습니다. 연성인쇄회로기판이란 일반적인 딱딱한 보드 형태의 회로 기판이 아닌 연성을 지닌 자유자
richideabank.tistory.com
'주식 이야기' 카테고리의 다른 글
| (주)누보(332290) 주가 상승 이유와 전망 (0) | 2023.04.21 |
|---|---|
| 세토피아 주가 전망 및 호재 뉴스 정리 (0) | 2023.04.20 |
| 이아이디 주가 전망 및 상승 호재 관련 뉴스 정보 (0) | 2023.04.19 |
| 다이나믹디자인 주가 전망 및 호재 뉴스 정리 (0) | 2023.04.19 |
| 포스코엠텍 주가 전망 및 실적 분석 배당금 (0) | 2023.04.18 |
